
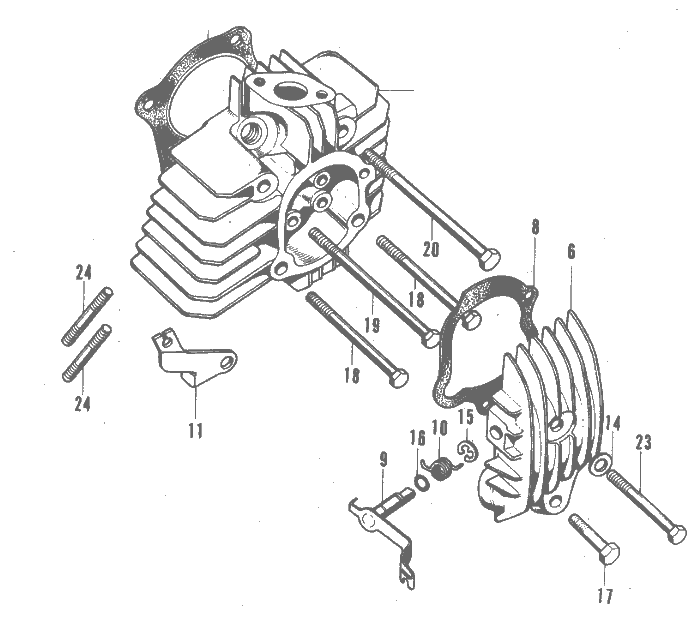
LA CULASSE
Réalisée en fonte, la culasse comporte plusieurs éléments amovibles tels que bougie d'allumage, pipe d'admission, soupapes, culbuteurs et le guide des tiges de culbuteurs.
Elle est constituée comme toute les culasses d'une chambre de combustion (6,6cc), mais aussi d'une partie qui supporte les soupapes et les culbuteurs. Afin de lubrifier ceux-ci elle dispose aussi d'un conduit qui sert à acheminer l'huile moteur.
Culasse 1 |
Culasse 2 |
|
|
Cette culasse est "recouverte" d'un cache culbuteur qui comporte le système d'arrêt du moteur. C'est un simple levier (position 9 ci-dessous) qui agit sur la soupape d'échappement afin de la laisser ouverte et éviter ainsi toute compression. |
||
|
Culasse & cache culbuteur
|
||
|
Chambre de combustion: |
Culasse: | ||
| Volume: | 6,6 cc | Serrage: | 0,9 à 1,2 kg/cm2 |
| Hauteur: | 4,9 mm | ||